BG´óÓÎ
ÁªÏµBG´óÓÎ
|
ÉèΪÊ×Ò³
|
¼ÓÈëÊÕ²Ø
°ì¹«OA
΢ÐÅ
Ê×Ò³
¼¯ÍŸſö
¼¯ÍŽéÉÜ
|
×éÖ¯½á¹¹
|
ÏÖÈÎÁìµ¼
|
¹«Ë¾ÈÙÓþ
|
ÕÐÉÌÒý×Ê
×ʲú×âÁÞ
|
ÄཬÔüÍÁ
|
ÐÂÎÅÖÐÐÄ
BG´óÓζ¯Ì¬
|
ϲ㶯̬
|
Îļþ֪ͨ
|
ýÌå¾Û½¹
|
ͨ¸æ¹«Ê¾
|
ÇåÁ®BG´óÓÎ
µ³½¨ÈºÍÅ
|
¼Í¼ì¼à²ì
|
Á®ÕþʱÆÀ
|
·´¸¯ÊÓ´°
|
ÍøÂç¾Ù±¨
|
Õþ²ß¹æÔò
| ½¹µã¼ÛÖµ¹Û |
ÏîĿչʾ
BG´óÓÎÒ»ÆÚΧ¿Ñ¹¤³Ì
|
BG´óÓÎÆð²½Çø
|
BG´óÓÎר¹©Áϳ¡
|
ÅäÌ×¹¤³ÌÏîÄ¿
|
ÆóÒµÎÄ»¯
BG´óÓδóʼÇ
|
BG´óÓÎÐû´«Æ¬
|
¼Æ»®À¶Í¼
|
BG´óÓÎÂÓÓ°
|
½³ÐÄBG´óÓÎ
|
Ð§ÒæBG´óÓÎ
|
ÂÌÉ«BG´óÓÎ
|
Ï£ÍûBG´óÓÎ
|
Ñô¹âBG´óÓÎ
|
ÈËÁ¦×ÊÔ´
ÕÐÆ¸ÐÅÏ¢
|
ÔÚÏßӦƸ
|
ÄúÄ¿½ñµÄλÖÃÊÇÔÚ£º
Ê×Ò³
>
ÄཬÔüÍÁ
>
¾º±êͨ¸æ
ÕÐÉÌÒý×Ê
¾º±êͨ¸æ
Öб깫ʾ
±í¸ñÏÂÔØ
×é±ðÖ°Ôð
ÁªÏµBG´óÓÎ
ÎÂܰÌáʾ
ÍøÉÏÉ걨
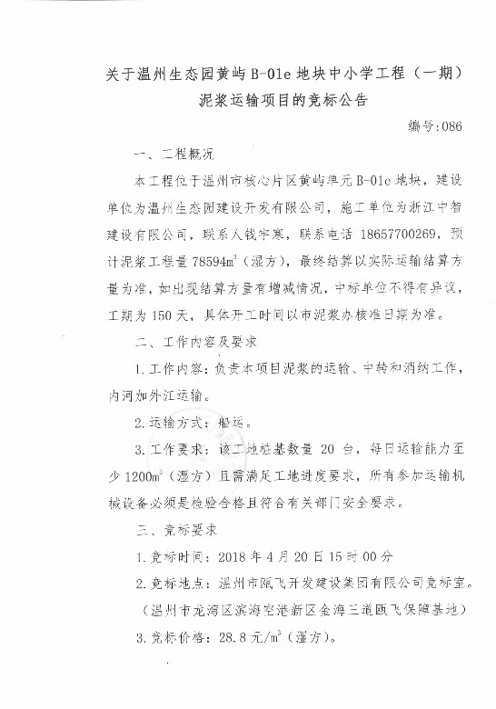
¹ØÓÚÎÂÖÝÉú̬԰»ÆÓìB-01eµØ¿éÖÐСѧ¹¤³Ì£¨Ò»ÆÚ£©ÄཬÔËÊäÏîÄ¿µÄ¾º±êͨ¸æ
Ðû²¼Ê±¼ä£º2018-04-20 09:55:13 ä¯ÀÀÁ¿£º2205´Î ×÷Õߣº À´Ô´£º
¡¾×ÖÌå´óС£º
´ó
ÖÐ
С
¡¿
¡¾
·µ»Ø
¡¿¡¾
´òÓ¡
¡¿¡¾
¹Ø±Õ
¡¿
ÉÏÒ»ÌõÐÅÏ¢£º
¹ØÓÚÁúÍåÇøÆÑÖݽֵÀ½Ç°´å³ÇÖдå¸ïй¤³ÌÄཬÔËÊäÏîÄ¿µÄ¾º±êͨ¸æ
ÏÂÒ»ÌõÐÅÏ¢£º
¹ØÓÚÎÂÖÝÉÏÌï220kv ±äµçÕ¾Ò׵ظïй¤³Ì(»ÝÃñ·¶ÎÍÁ½¨²¿·Ö)ÄཬÔËÊäÏîÄ¿µÄ¾º±êͨ¸æ
Òþ˽ÉùÃ÷
|
°æÈ¨ÉùÃ÷
|
ÁªÏµBG´óÓÎ
|
ÍøÕ¾µØÍ¼
BG´óÓÎ °æÈ¨ËùÓÐ ¼¼ÊõÖ§³Ö£ºÎÂÖÝÓ½ÌÆ¿Æ¼¼; [ ÕãICP±¸16029405ºÅ] [²»Á¼ºÍÎ¥·¨ÐÅÏ¢¾Ù±¨]
ÍøÕ¾µØÍ¼